******best365英国体育在线(中文)有限公司

科学研究

SCIENTIFIC_RESEARCH

当前位置:首页 > 科学研究 > 科研进展 > 正文

  • 主研方向
  • 科研队伍
  • 科研进展
  • 病虫害绿色防控中心团队揭示黄龙病菌感染对柑橘木虱内生菌的影响
    发布时间:2023/07/25 | 供稿:潘琦 | 编辑:刘蕾 | 审核:王雪峰 刘昭暾打印

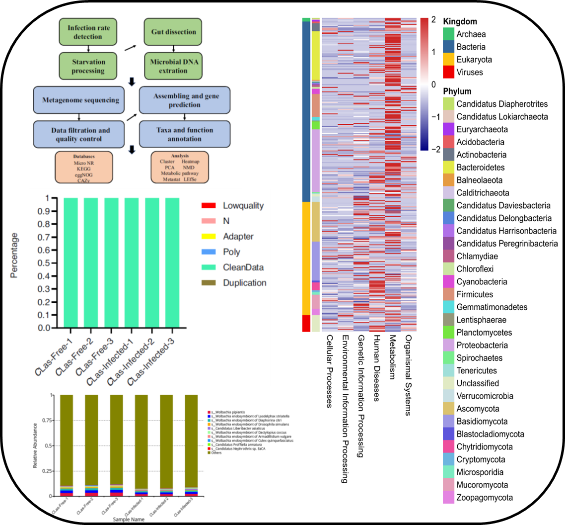
    近日,我所病虫害绿色防控团队在Nature旗下刊物《Scientific Data》(IF2023=9.8)发表题为“Effects of Candidatus Liberibacter asiaticus infection on metagenome of Diaphorina citri gut endosymbiont”的研究论文。

    柑橘木虱(Diaphorina citri)是柑橘黄龙病(Citrus huanglongbing,HLB)的重要传播媒介,弄清黄龙病菌(Candidatus Liberibacter asiaticus,CLas)影响柑橘木虱内生菌的机制对研发黄龙病新型防治方法具有重要意义。团队借助新的测序技术,测定了感染(CLas-Infected)和未感染黄龙病菌(CLas-Free)木虱内生菌宏基因组,分别得到了6586.04 M (CLas-Infected)和6616.74 M(CLas-Free)的高质量菌群数据库;成功注释到1046个物种,包括10种古细菌,833种细菌,234种真核生物以及69种病毒。研究还发现,感病木虱种群Candidatus Profftella丰度显著提高,免疫和神经系统,信号转导等13个代谢通路富集;健康木虱种群Wolbachia丰度显著提高,氨基酸,维生素和辅酶因子代谢通路富集。该菌群差异数据库的建立为后续深入研究黄龙病菌与木虱的互作关系奠定了基础。

    图:黄龙病感染前后柑橘木虱内生菌群差异谱图

    病虫害绿色防控团队博士研究生潘琦、雷双,博士后于士将为该论文共同第一作者,冉春研究员和王雪峰研究员为该论文共同通讯作者。该研究得到国家重点研发计划项目(2021YFD1400800,2018YFD0201500)的资助。

    原论文链接:https://www.nature.com/articles/s41597-023-02345-2

     (潘琦 供稿)


    来源:科开办

    - 您是第位访问该页面的朋友~ -
    • 概 况
    • 所 徽
    • 立所精神

    柑桔所成立于1960年,位于重庆市北碚区国家级风景名胜区缙云山麓,风景秀丽的嘉陵江畔,毗邻大磨滩湿地公园,占地面积1918亩,是唯一的国家级柑桔专业科研机构,正在打造国家柑桔公园。点击查看【建所60周年工作回顾视频】

    • 地址:重庆市北碚区歇马街道
    • 电话:023-68349709、68349708
    • 传真:023-68349712
    • 网址:http:

    所徽“天圆地方”,反映中柑所人“壹志嘉树”,以推进柑桔科技进步、产业发展为立所根本之严谨风格和博大胸怀;核心的圆形简洁勾画出“柑桔”、形象反映出中柑所专注柑桔科研的行业特征;而围绕主体的弧线代表了科技,象征着中柑所人“修远求索”的治学态度,求真务实的科研精神;星形元素立意中柑所人志在建立一个“方圆”宇宙之间柑桔科研领域的一颗的明星,闪闪发光,惠泽全人类。

    “壹志嘉树,修远求索”,分别选自中国历史上第一位伟大的爱国诗人屈原《橘颂》和《离骚》中的名句。这八个字是五十年来柑桔所人传承积淀下来的优良传统、精神风貌及办所理念的高度浓缩和凝炼提升,并与中国数千年博大精深的文化底蕴和人文精神相互交融辉映,寓意深远 ...