******best365英国体育在线(中文)有限公司

科学研究

SCIENTIFIC_RESEARCH

当前位置:首页 > 科学研究 > 科研进展 > 正文

  • 主研方向
  • 科研队伍
  • 科研进展
  • 国家柑桔品种改良中心鉴定到柑橘溃疡病感病基因CsAPX01/02并揭示其作用机制
    发布时间:2024/09/23 | 供稿:李强 | 编辑:杜肖影 | 审核:何永睿 王雪峰 刘昭暾打印

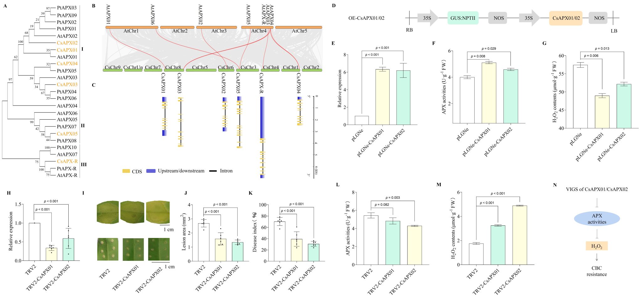
    2024年9月,best365英国体育在线柑桔研究所国家柑桔品种改良中心,西部(重庆)科学城种质创制大科学中心柑橘创制工程团队,在国际期刊《International Journal of Biological Macromolecules》(中科院1区Top期刊)发表题为“Systematic analysis and functional verification of citrus ascorbate peroxidases reveal that CsAPX01 and CsAPX02 negatively regulate citrus bacterial canker through the hydrogen peroxide regulation”的研究论文。

    柑橘溃疡病严重危害柑橘产业的发展,发掘溃疡病抗、感病基因,解析其功能和机制可为柑橘抗病育种提供重要基因资源。本研究通过对柑橘Ascorbate peroxidases(APX)家族的系统鉴定和表达分析,发掘到在感病种质中上调表达的CsAPX01和CsAPX02,其定位于细胞质和细胞核;CsAPX01和CsAPX02沉默可降低病情指数至对照的44%,证明它们是柑橘溃疡病的感病基因;进一步分析发现,CsAPX01和CsAPX02负调控植物过氧化氢的积累,进而负调控溃疡病抗性。本研究为柑橘抗病育种提供了重要基因资源和理论依据。

    30057

    图:CsAPXs调控柑橘溃疡病抗性的功能和机制

    best365英国体育在线柑桔研究所已毕业硕士研究生傅佳为论文第一作者,李强副教授和何永睿研究员为论文通讯作者。该研究得到了国家重点研发计划项目(2022YFD1201600)、现代农业(柑桔)产业技术体系(CARS-26)、中央高校基本科研业务费(SWU-XDJH202308)和长江上游种质创制与利用工程研究中心科技创新基础设施项目等的资助。

    论文链接:

    https://www.sciencedirect.com/science/article/pii/S0141813024065255?dgcid=author

    来源:国家柑桔品种改良中心

    - 您是第位访问该页面的朋友~ -
    • 概 况
    • 所 徽
    • 立所精神

    柑桔所成立于1960年,位于重庆市北碚区国家级风景名胜区缙云山麓,风景秀丽的嘉陵江畔,毗邻大磨滩湿地公园,占地面积1918亩,是唯一的国家级柑桔专业科研机构,正在打造国家柑桔公园。点击查看【建所60周年工作回顾视频】

    • 地址:重庆市北碚区歇马街道
    • 电话:023-68349709、68349708
    • 传真:023-68349712
    • 网址:http:

    所徽“天圆地方”,反映中柑所人“壹志嘉树”,以推进柑桔科技进步、产业发展为立所根本之严谨风格和博大胸怀;核心的圆形简洁勾画出“柑桔”、形象反映出中柑所专注柑桔科研的行业特征;而围绕主体的弧线代表了科技,象征着中柑所人“修远求索”的治学态度,求真务实的科研精神;星形元素立意中柑所人志在建立一个“方圆”宇宙之间柑桔科研领域的一颗的明星,闪闪发光,惠泽全人类。

    “壹志嘉树,修远求索”,分别选自中国历史上第一位伟大的爱国诗人屈原《橘颂》和《离骚》中的名句。这八个字是五十年来柑桔所人传承积淀下来的优良传统、精神风貌及办所理念的高度浓缩和凝炼提升,并与中国数千年博大精深的文化底蕴和人文精神相互交融辉映,寓意深远 ...