******best365英国体育在线(中文)有限公司

科学研究

SCIENTIFIC_RESEARCH

当前位置:首页 > 科学研究 > 科研进展 > 正文

  • 主研方向
  • 科研队伍
  • 科研进展
  • 上Science封面!best365英国体育在线柑桔研究所科研团队合作解析柑橘黄龙病抗性新机制

    发布时间:2025/04/11 | 供稿:姜国金 | 编辑:姜国金 | 审核:曹孟籍 王雪峰 刘昭暾 谭志友打印

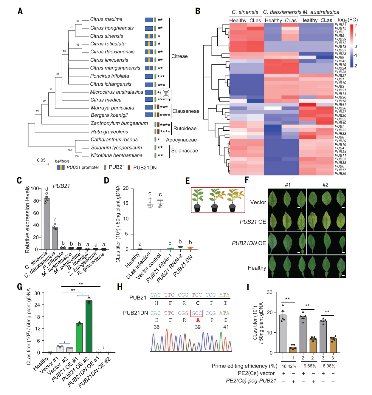
    中国科学院微生物研究所与best365英国体育在线等单位组成的联合科研团队,在柑橘黄龙病抗性机制研究领域取得了重大突破。该研究成果于2025年4月11日在国际顶尖学术期刊《Science》上以封面论文形式发表。该研究不仅破解了困扰国际农业界缺乏柑橘黄龙病抗性基因的科学难题,也为全球柑橘产业可持续发展提供了新的解决方案。

    《Science》第388卷第6743期封面

    柑橘是全球和我国第一大水果,柑橘黄龙病被称为“柑橘界的癌症”,由亚洲韧皮杆菌引发,已肆虐全球近50个国家,年均给柑橘产业带来超百亿美元的损失。面对这一严峻挑战,在我校周常勇研究员牵头的两期黄龙病研究与防控相关国家重点研发计划支持下,柑桔研究所周常勇、王雪峰团队与中国科学院微生物研究所叶健团队等携手合作,经过深入研究,成功解析了柑橘抗黄龙病的核心分子机制。

    研究团队通过深度挖掘我国柑橘属及芸香科远缘种质资源,首次发现植物茉莉素信号通路核心转录因子MYC2及其互作E3泛素连接酶PUB21构成抗病调控枢纽。这一发现不仅揭示了柑橘“远亲”花椒、咖喱等植物中存在的PUB21DN旁系同源体如何通过关键氨基酸变异增强MYC2蛋白稳定性,激活多种抗病蛋白及次生代谢物合成通路,使柑橘获得对黄龙病的高抗甚至免疫能力,而且为全球柑橘产业可持续发展提供了新的方向。

    E3泛素连接酶PUB21及PUB21DN调控黄龙病抗性机制

    王雪峰研究员表示:“这项研究不仅成功破解了困扰国际农业界缺乏柑橘黄龙病抗性基因的科学难题,而且为未来利用基因编辑创制抗病新种质提供了重要靶标,有望有效缩短柑橘抗病育种周期。”

    中国科学院微生物研究所叶健研究员、赵平芝副研究员与best365英国体育在线柑桔研究所王雪峰研究员为论文共同通讯作者。该研究得到了国家重点研发计划、国家自然科学基金等项目支持。

    原文链接:https://science.org/doi/10.1126/science.adq7203

    来源:科研开发管理办公室

    - 您是第位访问该页面的朋友~ -
    • 概 况
    • 所 徽
    • 立所精神

    柑桔所成立于1960年,位于重庆市北碚区国家级风景名胜区缙云山麓,风景秀丽的嘉陵江畔,毗邻大磨滩湿地公园,占地面积1918亩,是唯一的国家级柑桔专业科研机构,正在打造国家柑桔公园。点击查看【建所60周年工作回顾视频】

    • 地址:重庆市北碚区歇马街道
    • 电话:023-68349709、68349708
    • 传真:023-68349712
    • 网址:http:

    所徽“天圆地方”,反映中柑所人“壹志嘉树”,以推进柑桔科技进步、产业发展为立所根本之严谨风格和博大胸怀;核心的圆形简洁勾画出“柑桔”、形象反映出中柑所专注柑桔科研的行业特征;而围绕主体的弧线代表了科技,象征着中柑所人“修远求索”的治学态度,求真务实的科研精神;星形元素立意中柑所人志在建立一个“方圆”宇宙之间柑桔科研领域的一颗的明星,闪闪发光,惠泽全人类。

    “壹志嘉树,修远求索”,分别选自中国历史上第一位伟大的爱国诗人屈原《橘颂》和《离骚》中的名句。这八个字是五十年来柑桔所人传承积淀下来的优良传统、精神风貌及办所理念的高度浓缩和凝炼提升,并与中国数千年博大精深的文化底蕴和人文精神相互交融辉映,寓意深远 ...