柑橘黄龙病是全球最具毁灭性的柑橘病害,由韧皮部杆菌亚洲种(CLas)引起。泛素/26S蛋白酶体系统(UPS)与自噬两大蛋白降解系统负责清除功能失调或错误折叠的蛋白质以维持细胞稳态。目前,病原体的单一效应蛋白是否以及如何协同调控这两种蛋白降解系统尚不明确。2025年12月17日,best365英国体育在线柑桔研究所王雪峰团队在国际期刊《Plant Biotechnology Journal》发表题“A Bacterial Effector Hijacks NBR1 to Modulate both Autophagy and Ubiquitination-Mediated Degradation that Promotes Bacterial Infection”的研究论文,揭示了黄龙病菌效应蛋白SDE4405劫持自噬受体NBR1逃逸E3连接酶RHY1A的泛素化降解,且抑制NBR1自噬降解毒力效应蛋白SDE1的双重作用,进而促进CLas侵染的分子机制。
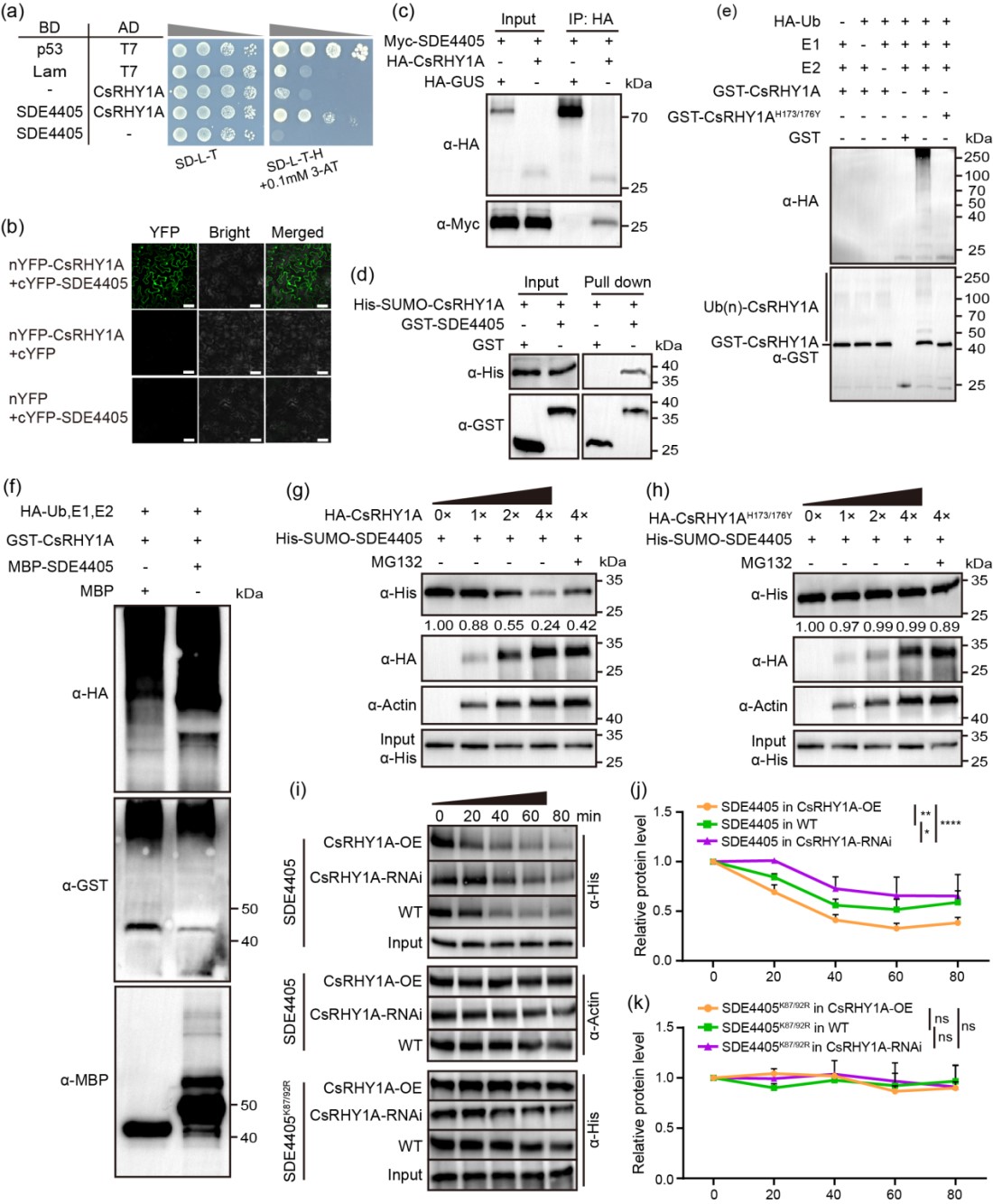
该研究发现效应蛋白SDE4405在植物中能被泛素化降解。进一步解析SDE4405被蛋白酶体降解的分子机制,通过互作筛选发现其与一个E3连接酶CsRHY1A互作。在柑橘中过表达CsRHY1A降低了CLas滴度,而干扰CsRHY1A表达则会促进CLas感染。通过体外泛素化实验证明CsRHY1A是一个功能型E3连接酶,可以对SDE4405进行多聚泛素化修饰。CsRHY1A的第173和176个组氨酸对其E3连接酶活性不可或缺。在本氏烟系统中证明SDE4405蛋白水平以CsRHY1A依赖性方式逐渐降低,且该效果可被MG132有效抑制。进而在柑橘系统中也证明SDE4405被CsRHY1A降解(图1)。

图1 CsRHY1A靶向泛素化并降解SDE4405
进一步研究证实CLas感染抑制自噬活性并上调CsNBR1,使其与CsRHY1A竞争性结合SDE4405,拮抗CsRHY1A介导的SDE4405泛素化,促进其稳定性。同时,SDE4405可以抑制CsNBR1与CsATG8c结合,抑制CsNBR1选择性自噬介导的效应蛋白SDE1降解。
综上,本研究阐明CsNBR1、CsRHY1A和SDE4405之间的相互作用如何动态调控植物中CLas的致病性(图2)。这些研究结果揭示了细菌对抗自噬和蛋白酶体依赖性降解的精妙策略,为黄龙病抗性育种奠定了理论基础、提供了靶标位点。

图2 SDE4405劫持NBR1调控泛素化和自噬降解工作模式图
国家柑桔苗木脱毒中心博士生时雅倩为本研究的第一作者,王雪峰研究员为通讯作者。课题组周常勇研究员、已毕业博士崔学进(现江西省农科院助理研究员)、时洪伟(现重庆市农科院助理研究员)、已毕业硕士李雪怡以及在读生方芳和杨再煜参与了工作。本研究获国家自然科学基金重点项目(U23A20196)、国家重点研发计划(2021YFD1400800)、best365英国体育在线2035先导计划(SWU-XDZD22002)、best365英国体育在线青年团队专项基金(SWU-XJLJ202310)以及best365英国体育在线研究生科研创新项目(SWUB24080)的资助。
论文链接:http://doi.org/10.1111/pbi.70509