******best365英国体育在线(中文)有限公司

通知公告

NOTICE & ANNOUNCEMENT

当前位置:首页 > 通知公告 > 活动看板 > 正文

  • 公示公告
  • 活动看板
  • 党建公示
  • 招生就业信息
  • 研究生通知公告
  • 考核&学位
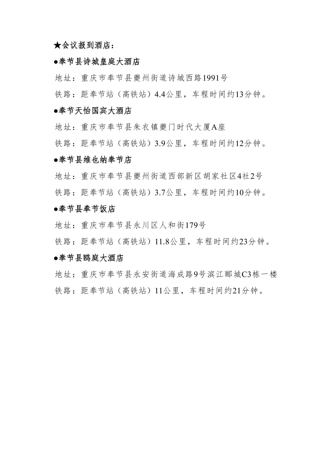
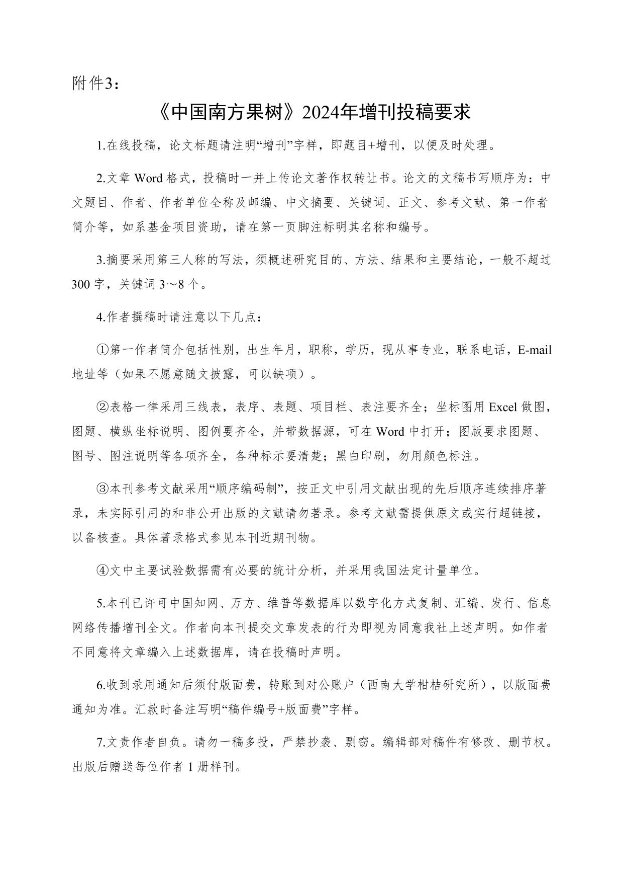
  • 关于召开中国柑桔学会2024年学术年会的正式通知
    发布时间:2024/11/07 | 供稿:中国柑桔学会 | 编辑:杜肖影 | 审核:孙荣荣 王雪峰 刘昭暾打印

    2F089

    320FE

    36F1B

    31205

    29358

    24C3E

    19339

    358F2

    25198

    221A6

    来源:中国柑桔学会

    附件

    - 您是第位访问该页面的朋友~ -
    • 概 况
    • 所 徽
    • 立所精神

    柑桔所成立于1960年,位于重庆市北碚区国家级风景名胜区缙云山麓,风景秀丽的嘉陵江畔,毗邻大磨滩湿地公园,占地面积1918亩,是唯一的国家级柑桔专业科研机构,正在打造国家柑桔公园。点击查看【建所60周年工作回顾视频】

    • 地址:重庆市北碚区歇马街道
    • 电话:023-68349709、68349708
    • 传真:023-68349712
    • 网址:http:

    所徽“天圆地方”,反映中柑所人“壹志嘉树”,以推进柑桔科技进步、产业发展为立所根本之严谨风格和博大胸怀;核心的圆形简洁勾画出“柑桔”、形象反映出中柑所专注柑桔科研的行业特征;而围绕主体的弧线代表了科技,象征着中柑所人“修远求索”的治学态度,求真务实的科研精神;星形元素立意中柑所人志在建立一个“方圆”宇宙之间柑桔科研领域的一颗的明星,闪闪发光,惠泽全人类。

    “壹志嘉树,修远求索”,分别选自中国历史上第一位伟大的爱国诗人屈原《橘颂》和《离骚》中的名句。这八个字是五十年来柑桔所人传承积淀下来的优良传统、精神风貌及办所理念的高度浓缩和凝炼提升,并与中国数千年博大精深的文化底蕴和人文精神相互交融辉映,寓意深远 ...