上Science封面!中心科研团队合作解析柑橘黄龙病抗性新机制
中国科学院微生物研究所与best365英国体育在线等单位组成的联合科研团队,在柑橘黄龙病抗性机制研究领域取得了重大突破。该研究成果于2025年4月11日在国际顶尖学术期刊《Science》上以封面论文形式发表。该研究不仅破解了困扰国际农业界缺乏柑橘黄龙病抗性基因的科学难题,也为全球柑橘产业可持续发展提供了新的解决方案。

《Science》第388卷第6743期封面
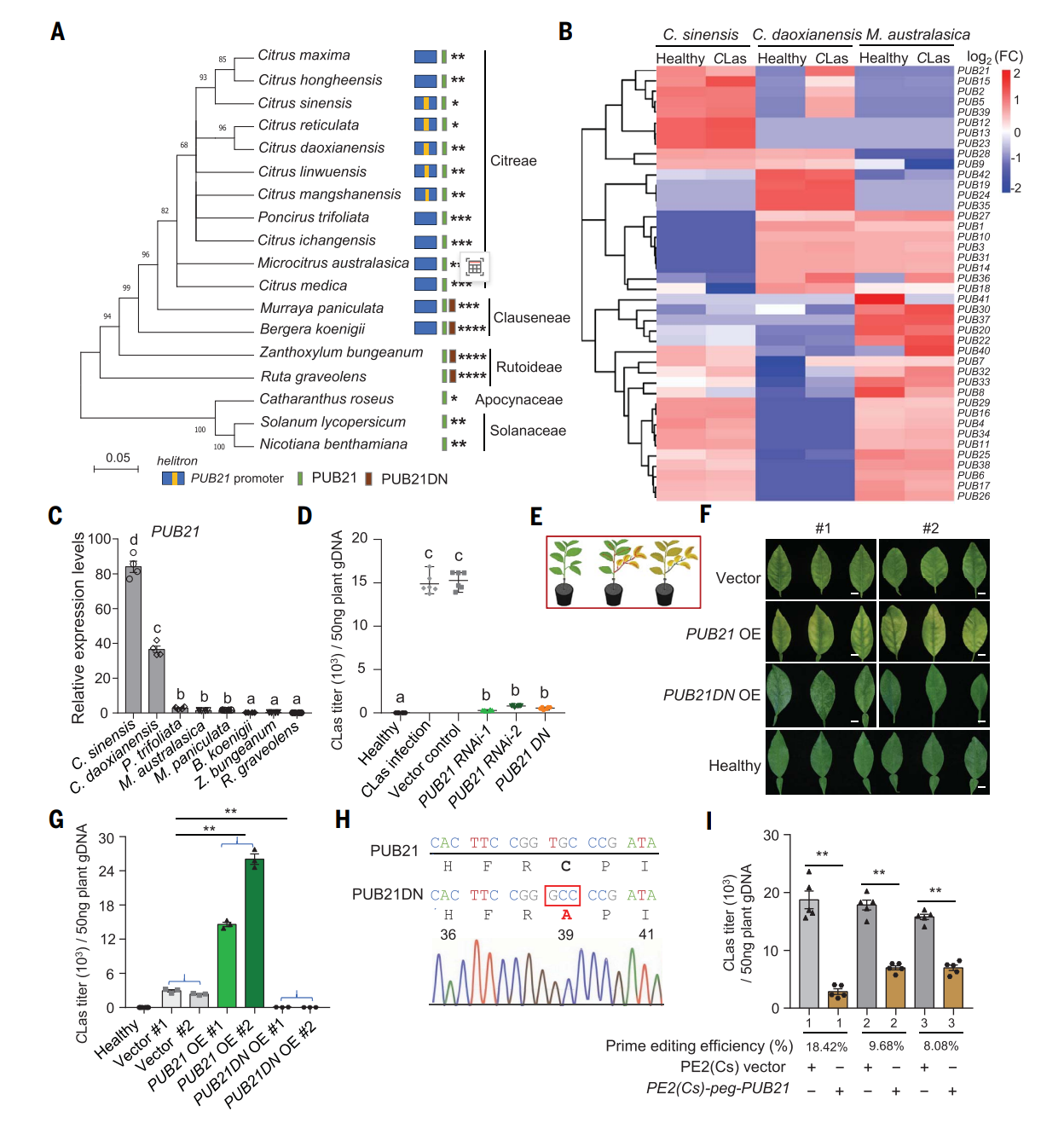
柑橘是全球和我国第一大水果,柑橘黄龙病被称为“柑橘界的癌症”,由亚洲韧皮杆菌引发,已肆虐全球近50个国家,年均给柑橘产业带来超百亿美元的损失。面对这一严峻挑战,在我校周常勇研究员牵头的两期黄龙病研究与防控相关国家重点研发计划支持下,柑桔研究所周常勇、王雪峰团队与中国科学院微生物研究所叶健团队等携手合作,经过深入研究,成功解析了柑橘抗黄龙病的核心分子机制。
研究团队通过深度挖掘我国柑橘属及芸香科远缘种质资源,首次发现植物茉莉素信号通路核心转录因子MYC2及其互作E3泛素连接酶PUB21构成抗病调控枢纽。这一发现不仅揭示了柑橘“远亲”花椒、咖喱等植物中存在的PUB21DN旁系同源体如何通过关键氨基酸变异增强MYC2蛋白稳定性,激活多种抗病蛋白及次生代谢物合成通路,使柑橘获得对黄龙病的高抗甚至免疫能力,而且为全球柑橘产业可持续发展提供了新的方向。

E3泛素连接酶PUB21及PUB21DN调控黄龙病抗性机制
王雪峰研究员表示:“这项研究不仅成功破解了困扰国际农业界缺乏柑橘黄龙病抗性基因的科学难题,而且为未来利用基因编辑创制抗病新种质提供了重要靶标,有望有效缩短柑橘抗病育种周期。”
中国科学院微生物研究所叶健研究员、赵平芝副研究员与best365英国体育在线柑桔研究所王雪峰研究员为论文共同通讯作者。该研究得到了国家重点研发计划、国家自然科学基金等项目支持。
来源:柑桔研究所
最近更新
联系我们
-
地址: 重庆市北碚区歇马街道柑桔研究所
邮箱: 400712
-
电话: 023-68349710
传真: 023-68349709
-
电子邮件: yaoguo33@swu.edu.cn